产品简介:
Cisco Meeting Server 与Cisco Meeting App
Cisco ® Meeting Server 通过在语音、网络及视频会议之间实现 高度可扩展的 高级 互操作性,为团队协作带来革命性的改变。Cisco Meeting App
则简化了协作进程的创建、加入与运行, 允许每个人参加会议。
产品概述:
Cisco Meeting Server将视频、音频和网络通信相结合,旨在满足现代工作场所的协作需求。任何人都可从会议室或桌面视频系统、移动客户端或是浏览器,
轻松创建、加入和运行会议。Cisco MeetingServer能够确保,无论是通过思科或第三方视频终端、Cisco Jabber ® 客户端、Cisco Meeting App(本地或
经由一个WebRTC兼容浏览器),还是通过商用版Skype参加会议,所有人都获得统一、最佳的会议体验。参会的人数仅受限于底层硬件,此外,为降低成本,
它还优化了带宽使用。Cisco MeetingServer提供简便、直观和轻松的用户体验。
Cisco Meeting Server通过优化,可与Cisco Unified Communications Manager共同部署使用;也可与Cisco Expressway或Cisco TelePresence ® Video
Communication Server (VCS)一起部署,进行呼叫控制;或与Cisco Expressway共用,支持防火墙穿越;以及与Cisco TelePresence Management Suite一
起,提供会议预约功能(还支持第三方客户端基础设施)。无论部署规模大小,它都能轻松扩展,根据需要,逐步添加容量。基于会议数量的一体化许可证模式,
使您能根据当前所需,购买服务,然后随着企业的发展,添加更多许可证。总之,Cisco Meeting Server与其许可证模式的结合,提供了较高灵活性,能够满足
您的企业不断变化的需求。
主要特性:
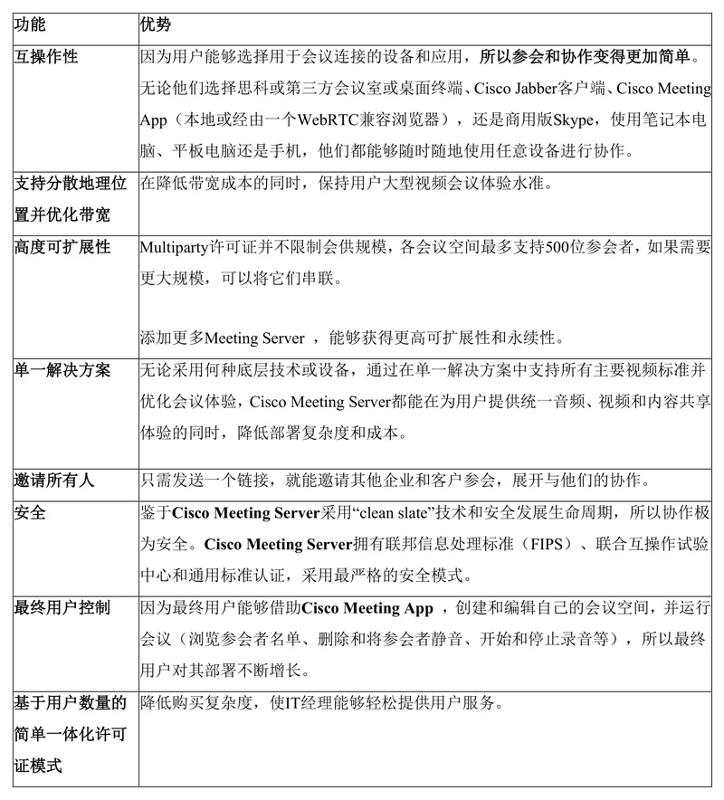
高级互操作性
任何人都能通过以下途径,加入会议,获得高质量、统一、熟悉的会议体验:
思科或第三方视频终端
Cisco Jabber客户端
Cisco Meeting App(本地或经由一个WebRTC兼容浏览器)
商用版Skype
电话
高度可扩展,且支持分散地理位置
会议可轻松扩展:
针对低成本虚拟硬件(Cisco Meeting Server 1000最多支持96个HD端口)进行了优化,降低入门级
价格,可随着容量需求的提高,而添加更多服务器。
支持不同硬件平台间的无缝可扩展性,从而能够轻松地跨多个平台开会。
优化了带宽,支持不同地点的办公室间会议。
简单、可预测的一体化商业模式
凭借具备以下特点的许可证,用户可轻松召开和运行会议:
包括在Cisco Unified Workplace Licensing Meetings中,或可逐个会议购买。
在一个许可证中包括会议空间(个人会议室环境)、Cisco Meeting App、预约和防火墙穿越。
客户可根据当前所需,购买许可证,之后再按需扩展。
功能和优势:
思科All In One 解决方案- 思科会议服务器(CMS )
功能和优势 :
平台支持:
Cisco Meeting Server 软件最适合在Cisco Meeting Server 1000上运行,但同时也可在Multiparty Media400和410v,以及其他规格参数相符的服务器上运行。
就规模而言,表2提供了每个服务器上可支持的Cisco Meeting Server呼叫桥容量(视频呼叫假定720p5内容,高达2.5 Mbps带宽,音频呼叫假定为G.711)。
所支持服务器上的呼叫容量

* CMS 1000是Cisco UCS ® C220 M4 Rack Server的一个预配置版本
Multiparty Media 410v和400也支持Cisco Meeting Server 2.0。如果随Multiparty Media 410v /400购买了一个Cisco TelePresence Virtualization 5.5版软件,
则其可重复用于Cisco Meeting Server。Cisco MeetingServer软件和TelePresence Server软件的HD和SD容量将是相同的(Multiparty Media 410v有64个HD、
128个SD和2000个音频端口;Multiparty Media 400则有36个HD、72个SD和1000个音频端口)。呼入呼叫桥的Lync视频呼叫与SIP呼叫使用相同资源。
产品规格:
订购信息:
Cisco Meeting Server的订购有四个步骤:
1. 客户应选择平台。Cisco Meeting Server软件最适合在Cisco Meeting Server 1000上运行(也支持第三方服务器)。
2. 借助灵活的容量许可证选项,客户能够以最适合其需求的方式,部署Cisco Meeting Server功能。Cisco Meeting Server可通过Cisco Multiparty许可证,逐个会议
地获得许可,这其中包括PersonalMultiparty Plus(指定主机)和Shared Multiparty Plus(共享主机)许可证(请访问cisco.com/go/personalmultiparty)。此外,4您还可购买容量单元,用于支持并行呼叫模式(传统许可模式)。
3. 可添加品牌化或录音等选项。
4. 对于Mac和PC机,可从http://www.cisco.com下载Cisco Meeting App,iOS设备请访问应用商店。
如需订购,请联系400-888-4911,或者点击右侧联系麻豆app咨询订购!
